ГОСТ IEC 61508-3-2018 Функциональная безопасность систем электрических, электронных, программируемых электронных, связанных с безопасностью. Часть 3. Требования к программному обеспечению

Категории ГОСТ IEC 61508-3-2018 по ОКС:
Статус документа:
действует, введён в действие 01.07.2019
Название на английском языке:
Functional safety of electrical, electronic, programmable electronic safety-related systems. Part 3. Software requirements
Дата актуализации информации по стандарту:
05.11.2025, в 14:22 (менее 3 месяцев назад)
Вид стандарта:
Стандарты на продукцию (услуги)
Дата начала действия ГОСТа:
2019-07-01
Дата последнего издания документа:
2018-09-18
Число страниц:
115
Назначение ГОСТ IEC 61508-3-2018:
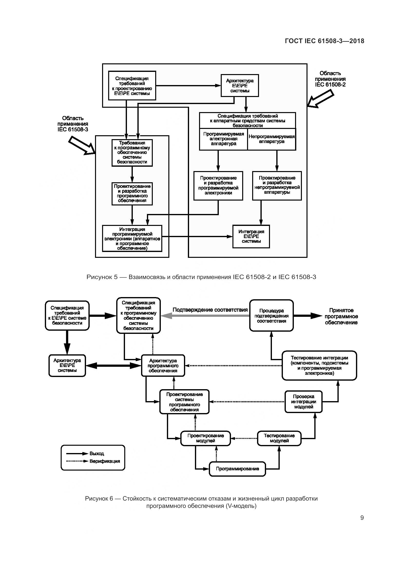
Настоящий стандарт: - применяется совместно с IEC 61508-1 и IEC 61508-2; - применяется к любому программному обеспечению, являющемуся частью системы, связанной с безопасностью, либо используемому для разработки системы, связанной с безопасностью, в области применения IEC 61508-1 и IEC 61508-2. Такое программное обеспечение называется программным обеспечением, связанным с безопасностью. Программное обеспечение, связанное с безопасностью, включает в себя операционные системы, системное программное обеспечение, программы, используемые в коммуникационных сетях, интерфейсы пользователей и обслуживающего персонала, встроенные программно-аппаратные средства, а также прикладные программы; - задает конкретные требования к инструментальным средствам поддержки, используемым для разрабатываемой и конфигурируемой системы, связанной с безопасностью, в соответствии с IEC 61508-1 и IEC 61508-2; - предусматривает определение функции безопасности и стойкости к систематическим отказам программного обеспечения
Документ разработан орг-ей:
Федеральное агентство по техническому регулированию и метрологии (Росстандарт)
Документ принят орг-ей:
Межгосударственный Совет по стандартизации метрологии и сертификации, протокол №109-П
Ключевые слова документа:
жизненный цикл систем, планирование функциональной безопасности, программируемые электронные компоненты и системы, программное обеспечение, связанные с безопасностью, системы, уровень полноты безопасности, функциональная безопасность, электрические компоненты, электронные компоненты

Скачать ГОСТ IEC 61508-3-2018 вы можете в следующих версиях:

Тип файла:
Дата добавления:
Загрузок:
Размер:
Тип файла:
PDF с изображениями
Добавлен:
20/11/2025 14:15
Скачиваний:
5
Размер файла:
36.16 Мб
  • ГОСТ IEC 61508-3-2018, страница 1 страница 1
  • ГОСТ IEC 61508-3-2018, страница 2 страница 2
  • ГОСТ IEC 61508-3-2018, страница 3 страница 3
  • ГОСТ IEC 61508-3-2018, страница 4 страница 4
  • ГОСТ IEC 61508-3-2018, страница 5 страница 5
  • ГОСТ IEC 61508-3-2018, страница 6 страница 6
  • ГОСТ IEC 61508-3-2018, страница 7 страница 7
  • ГОСТ IEC 61508-3-2018, страница 8 страница 8
  • ГОСТ IEC 61508-3-2018, страница 9 страница 9
  • ГОСТ IEC 61508-3-2018, страница 10 страница 10
  • ГОСТ IEC 61508-3-2018, страница 11 страница 11
  • ГОСТ IEC 61508-3-2018, страница 12 страница 12
  • ГОСТ IEC 61508-3-2018, страница 13 страница 13
  • ГОСТ IEC 61508-3-2018, страница 14 страница 14
  • ГОСТ IEC 61508-3-2018, страница 15 страница 15
  • ГОСТ IEC 61508-3-2018, страница 16 страница 16
  • ГОСТ IEC 61508-3-2018, страница 17 страница 17
  • ГОСТ IEC 61508-3-2018, страница 18 страница 18
  • ГОСТ IEC 61508-3-2018, страница 19 страница 19
  • ГОСТ IEC 61508-3-2018, страница 20 страница 20
  • ГОСТ IEC 61508-3-2018, страница 21 страница 21
  • ГОСТ IEC 61508-3-2018, страница 22 страница 22
  • ГОСТ IEC 61508-3-2018, страница 23 страница 23
  • ГОСТ IEC 61508-3-2018, страница 24 страница 24
  • ГОСТ IEC 61508-3-2018, страница 25 страница 25
  • ГОСТ IEC 61508-3-2018, страница 26 страница 26
  • ГОСТ IEC 61508-3-2018, страница 27 страница 27
  • ГОСТ IEC 61508-3-2018, страница 28 страница 28
  • ГОСТ IEC 61508-3-2018, страница 29 страница 29
  • ГОСТ IEC 61508-3-2018, страница 30 страница 30
  • ГОСТ IEC 61508-3-2018, страница 31 страница 31
  • ГОСТ IEC 61508-3-2018, страница 32 страница 32
  • ГОСТ IEC 61508-3-2018, страница 33 страница 33
  • ГОСТ IEC 61508-3-2018, страница 34 страница 34
  • ГОСТ IEC 61508-3-2018, страница 35 страница 35
  • ГОСТ IEC 61508-3-2018, страница 36 страница 36
  • ГОСТ IEC 61508-3-2018, страница 37 страница 37
  • ГОСТ IEC 61508-3-2018, страница 38 страница 38
  • ГОСТ IEC 61508-3-2018, страница 39 страница 39
  • ГОСТ IEC 61508-3-2018, страница 40 страница 40
  • ГОСТ IEC 61508-3-2018, страница 41 страница 41
  • ГОСТ IEC 61508-3-2018, страница 42 страница 42
  • ГОСТ IEC 61508-3-2018, страница 43 страница 43
  • ГОСТ IEC 61508-3-2018, страница 44 страница 44
  • ГОСТ IEC 61508-3-2018, страница 45 страница 45
  • ГОСТ IEC 61508-3-2018, страница 46 страница 46
  • ГОСТ IEC 61508-3-2018, страница 47 страница 47
  • ГОСТ IEC 61508-3-2018, страница 48 страница 48
  • ГОСТ IEC 61508-3-2018, страница 49 страница 49
  • ГОСТ IEC 61508-3-2018, страница 50 страница 50
  • ГОСТ IEC 61508-3-2018, страница 51 страница 51
  • ГОСТ IEC 61508-3-2018, страница 52 страница 52
  • ГОСТ IEC 61508-3-2018, страница 53 страница 53
  • ГОСТ IEC 61508-3-2018, страница 54 страница 54
  • ГОСТ IEC 61508-3-2018, страница 55 страница 55
  • ГОСТ IEC 61508-3-2018, страница 56 страница 56
  • ГОСТ IEC 61508-3-2018, страница 57 страница 57
  • ГОСТ IEC 61508-3-2018, страница 58 страница 58
  • ГОСТ IEC 61508-3-2018, страница 59 страница 59
  • ГОСТ IEC 61508-3-2018, страница 60 страница 60
  • ГОСТ IEC 61508-3-2018, страница 61 страница 61
  • ГОСТ IEC 61508-3-2018, страница 62 страница 62
  • ГОСТ IEC 61508-3-2018, страница 63 страница 63
  • ГОСТ IEC 61508-3-2018, страница 64 страница 64
  • ГОСТ IEC 61508-3-2018, страница 65 страница 65
  • ГОСТ IEC 61508-3-2018, страница 66 страница 66
  • ГОСТ IEC 61508-3-2018, страница 67 страница 67
  • ГОСТ IEC 61508-3-2018, страница 68 страница 68
  • ГОСТ IEC 61508-3-2018, страница 69 страница 69
  • ГОСТ IEC 61508-3-2018, страница 70 страница 70
  • ГОСТ IEC 61508-3-2018, страница 71 страница 71
  • ГОСТ IEC 61508-3-2018, страница 72 страница 72
  • ГОСТ IEC 61508-3-2018, страница 73 страница 73
  • ГОСТ IEC 61508-3-2018, страница 74 страница 74
  • ГОСТ IEC 61508-3-2018, страница 75 страница 75
  • ГОСТ IEC 61508-3-2018, страница 76 страница 76
  • ГОСТ IEC 61508-3-2018, страница 77 страница 77
  • ГОСТ IEC 61508-3-2018, страница 78 страница 78
  • ГОСТ IEC 61508-3-2018, страница 79 страница 79
  • ГОСТ IEC 61508-3-2018, страница 80 страница 80
  • ГОСТ IEC 61508-3-2018, страница 81 страница 81
  • ГОСТ IEC 61508-3-2018, страница 82 страница 82
  • ГОСТ IEC 61508-3-2018, страница 83 страница 83
  • ГОСТ IEC 61508-3-2018, страница 84 страница 84
  • ГОСТ IEC 61508-3-2018, страница 85 страница 85
  • ГОСТ IEC 61508-3-2018, страница 86 страница 86
  • ГОСТ IEC 61508-3-2018, страница 87 страница 87
  • ГОСТ IEC 61508-3-2018, страница 88 страница 88
  • ГОСТ IEC 61508-3-2018, страница 89 страница 89
  • ГОСТ IEC 61508-3-2018, страница 90 страница 90
  • ГОСТ IEC 61508-3-2018, страница 91 страница 91
  • ГОСТ IEC 61508-3-2018, страница 92 страница 92
  • ГОСТ IEC 61508-3-2018, страница 93 страница 93
  • ГОСТ IEC 61508-3-2018, страница 94 страница 94
  • ГОСТ IEC 61508-3-2018, страница 95 страница 95
  • ГОСТ IEC 61508-3-2018, страница 96 страница 96
  • ГОСТ IEC 61508-3-2018, страница 97 страница 97
  • ГОСТ IEC 61508-3-2018, страница 98 страница 98
  • ГОСТ IEC 61508-3-2018, страница 99 страница 99
  • ГОСТ IEC 61508-3-2018, страница 100 страница 100
  • ГОСТ IEC 61508-3-2018, страница 101 страница 101
  • ГОСТ IEC 61508-3-2018, страница 102 страница 102
  • ГОСТ IEC 61508-3-2018, страница 103 страница 103
  • ГОСТ IEC 61508-3-2018, страница 104 страница 104
  • ГОСТ IEC 61508-3-2018, страница 105 страница 105
  • ГОСТ IEC 61508-3-2018, страница 106 страница 106
  • ГОСТ IEC 61508-3-2018, страница 107 страница 107
  • ГОСТ IEC 61508-3-2018, страница 108 страница 108
  • ГОСТ IEC 61508-3-2018, страница 109 страница 109
  • ГОСТ IEC 61508-3-2018, страница 110 страница 110
  • ГОСТ IEC 61508-3-2018, страница 111 страница 111
  • ГОСТ IEC 61508-3-2018, страница 112 страница 112
  • ГОСТ IEC 61508-3-2018, страница 113 страница 113
  • ГОСТ IEC 61508-3-2018, страница 114 страница 114
  • ГОСТ IEC 61508-3-2018, страница 115 страница 115