ГОСТ Р МЭК 60964-2012 Атомные станции. Пункты управления. Проектирование

Категории ГОСТ Р МЭК 60964-2012 по ОКС:
Статус документа:
действует, введён в действие 01.06.2013
Название на английском языке:
Nuclear power plants. Control rooms. Design
Дата актуализации информации по стандарту:
20.10.2025, в 12:48 (менее 3 месяцев назад)
Вид стандарта:
временно не известен
Дата начала действия ГОСТа:
2013-06-01
Число страниц:
36
Назначение ГОСТ Р МЭК 60964-2012:
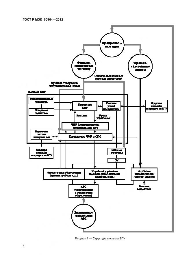
Настоящий стандарт устанавливает требования к человеко-машинному интерфейсу (ЧМИ) блочного пункта управления (БПУ) атомных станций (АС). Настоящий стандарт также устанавливает требования к определению функций, проектированию и организации ЧМИ и процедур, которые должны системно использоваться для верификации и валидации функционального проекта. Данные требования воплощают применение принципов инженерной психологии для организации ЧМИ при управлении АС в режимах нормальной эксплуатации и при нарушениях нормальной эксплуатации. Требования настоящего стандарта не распространяются на пункты управления специального назначения либо пункты управления, в которых обычно персонал отсутствует, такие, например, как пункт управления остановкой реактора вне БПУ, пункт управления обработки радиоактивных отходов или центр реагирования на критические ситуации. Подробное описание проектирования оборудования также выходит за рамки настоящего стандарта
Ключевые слова документа:
атомная станция, блочный пункт управления, валидация, верификация, инженерная психология, назначение функций, функциональное проектирование, функциональный анализ, человеко-машинный интерфейс
Ссылки на прочие:
IAEA NS-G-1.3;IAEA NS-G-1.9;IAEA NS-G-1.11

Скачать ГОСТ Р МЭК 60964-2012 вы можете в следующих версиях:

Тип файла:
Дата добавления:
Загрузок:
Размер:
Тип файла:
PDF с изображениями
Добавлен:
21/11/2025 10:19
Скачиваний:
8
Размер файла:
3.64 Мб
  • ГОСТ Р МЭК 60964-2012, страница 1 страница 1
  • ГОСТ Р МЭК 60964-2012, страница 2 страница 2
  • ГОСТ Р МЭК 60964-2012, страница 3 страница 3
  • ГОСТ Р МЭК 60964-2012, страница 4 страница 4
  • ГОСТ Р МЭК 60964-2012, страница 5 страница 5
  • ГОСТ Р МЭК 60964-2012, страница 6 страница 6
  • ГОСТ Р МЭК 60964-2012, страница 7 страница 7
  • ГОСТ Р МЭК 60964-2012, страница 8 страница 8
  • ГОСТ Р МЭК 60964-2012, страница 9 страница 9
  • ГОСТ Р МЭК 60964-2012, страница 10 страница 10
  • ГОСТ Р МЭК 60964-2012, страница 11 страница 11
  • ГОСТ Р МЭК 60964-2012, страница 12 страница 12
  • ГОСТ Р МЭК 60964-2012, страница 13 страница 13
  • ГОСТ Р МЭК 60964-2012, страница 14 страница 14
  • ГОСТ Р МЭК 60964-2012, страница 15 страница 15
  • ГОСТ Р МЭК 60964-2012, страница 16 страница 16
  • ГОСТ Р МЭК 60964-2012, страница 17 страница 17
  • ГОСТ Р МЭК 60964-2012, страница 18 страница 18
  • ГОСТ Р МЭК 60964-2012, страница 19 страница 19
  • ГОСТ Р МЭК 60964-2012, страница 20 страница 20
  • ГОСТ Р МЭК 60964-2012, страница 21 страница 21
  • ГОСТ Р МЭК 60964-2012, страница 22 страница 22
  • ГОСТ Р МЭК 60964-2012, страница 23 страница 23
  • ГОСТ Р МЭК 60964-2012, страница 24 страница 24
  • ГОСТ Р МЭК 60964-2012, страница 25 страница 25
  • ГОСТ Р МЭК 60964-2012, страница 26 страница 26
  • ГОСТ Р МЭК 60964-2012, страница 27 страница 27
  • ГОСТ Р МЭК 60964-2012, страница 28 страница 28
  • ГОСТ Р МЭК 60964-2012, страница 29 страница 29
  • ГОСТ Р МЭК 60964-2012, страница 30 страница 30
  • ГОСТ Р МЭК 60964-2012, страница 31 страница 31
  • ГОСТ Р МЭК 60964-2012, страница 32 страница 32
  • ГОСТ Р МЭК 60964-2012, страница 33 страница 33
  • ГОСТ Р МЭК 60964-2012, страница 34 страница 34
  • ГОСТ Р МЭК 60964-2012, страница 35 страница 35
  • ГОСТ Р МЭК 60964-2012, страница 36 страница 36