ГОСТ 11244-2018 Нефть. Метод определения потенциального содержания дистиллятных и остаточных масел

Категории ГОСТ 11244-2018 по ОКС:
Статус документа:
действует, введён в действие 01.07.2019
Название на английском языке:
Petroleum. Method for determination of potential content of distillation and residue oils
Дата актуализации информации по стандарту:
30.10.2025, в 21:27 (менее 3 месяцев назад)
Вид стандарта:
Стандарты на методы контроля
Дата начала действия ГОСТа:
2019-07-01
Дата последнего издания документа:
2018-09-18
Число страниц:
25
Назначение ГОСТ 11244-2018:
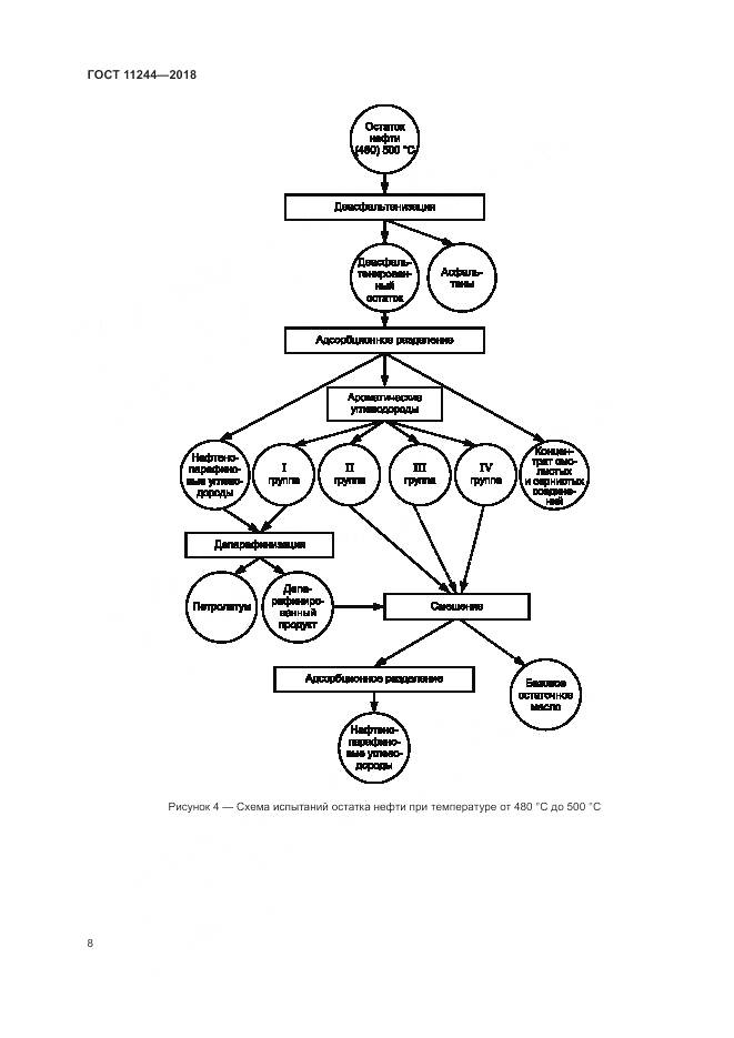
Настоящий стандарт устанавливает метод определения потенциального содержания дистиллятных и остаточных масел в нефти
Документ разработан орг-ей:
Федеральное агентство по техническому регулированию и метрологии (Росстандарт)
Документ принят орг-ей:
Межгосударственный Совет по стандартизации метрологии и сертификации, протокол №109-П
Ключевые слова документа:
метод определения потенциального содержания дистиллятных и остаточных масел, нефть

Скачать ГОСТ 11244-2018 вы можете в следующих версиях:

Тип файла:
Дата добавления:
Загрузок:
Размер:
Тип файла:
PDF с изображениями
Добавлен:
20/11/2025 14:18
Скачиваний:
6
Размер файла:
1.6 Мб

Поправки и изменения к ГОСТ 11244-2018:

  • Наименование, вид:
    Дата
    регистрации:
    начала действия:
  • Поправка к ГОСТ 11244-2018

    Тип изменения: Поправка
    Номер изменения:
    Регистрационный номер: -

    2019-02-12
    2019-02-12
  • ГОСТ 11244-2018, страница 1 страница 1
  • ГОСТ 11244-2018, страница 2 страница 2
  • ГОСТ 11244-2018, страница 3 страница 3
  • ГОСТ 11244-2018, страница 4 страница 4
  • ГОСТ 11244-2018, страница 5 страница 5
  • ГОСТ 11244-2018, страница 6 страница 6
  • ГОСТ 11244-2018, страница 7 страница 7
  • ГОСТ 11244-2018, страница 8 страница 8
  • ГОСТ 11244-2018, страница 9 страница 9
  • ГОСТ 11244-2018, страница 10 страница 10
  • ГОСТ 11244-2018, страница 11 страница 11
  • ГОСТ 11244-2018, страница 12 страница 12
  • ГОСТ 11244-2018, страница 13 страница 13
  • ГОСТ 11244-2018, страница 14 страница 14
  • ГОСТ 11244-2018, страница 15 страница 15
  • ГОСТ 11244-2018, страница 16 страница 16
  • ГОСТ 11244-2018, страница 17 страница 17
  • ГОСТ 11244-2018, страница 18 страница 18
  • ГОСТ 11244-2018, страница 19 страница 19
  • ГОСТ 11244-2018, страница 20 страница 20
  • ГОСТ 11244-2018, страница 21 страница 21
  • ГОСТ 11244-2018, страница 22 страница 22
  • ГОСТ 11244-2018, страница 23 страница 23
  • ГОСТ 11244-2018, страница 24 страница 24
  • ГОСТ 11244-2018, страница 25 страница 25